2022年医保基金监管案例曝光(四)
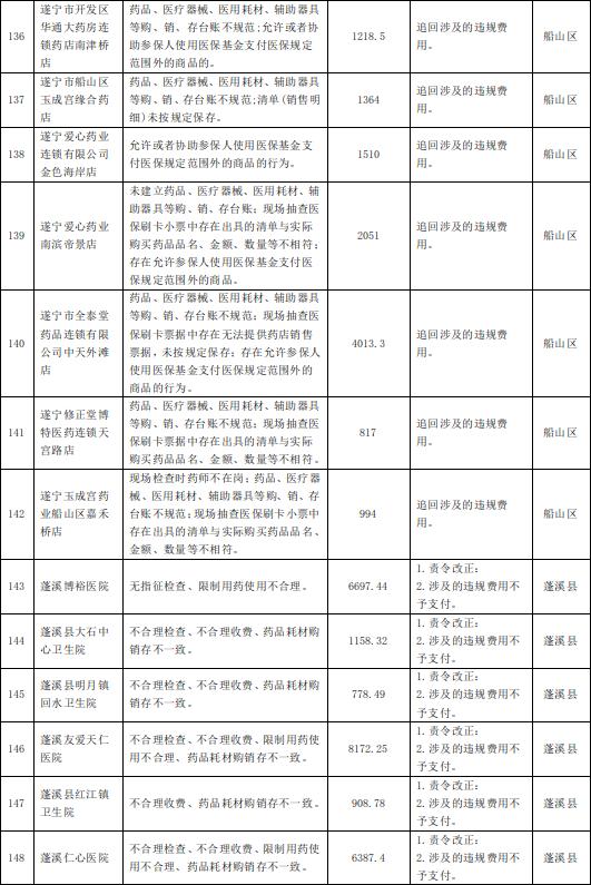
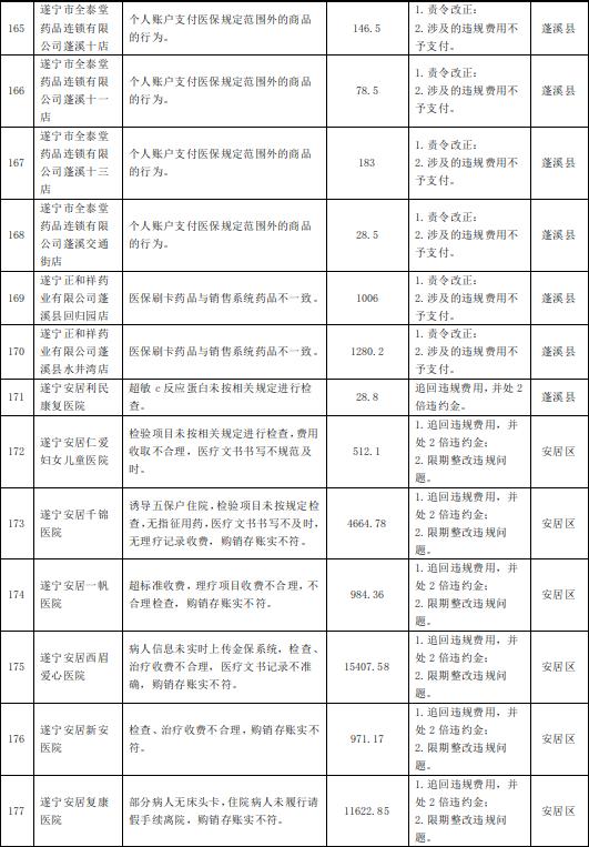
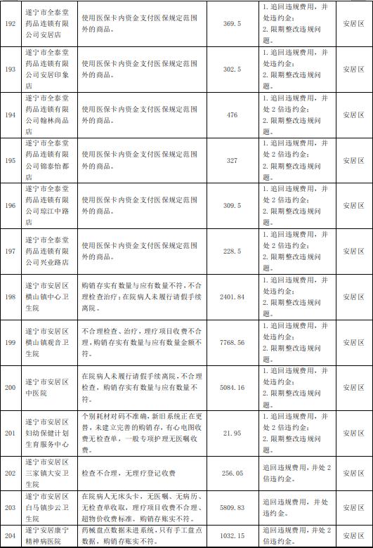
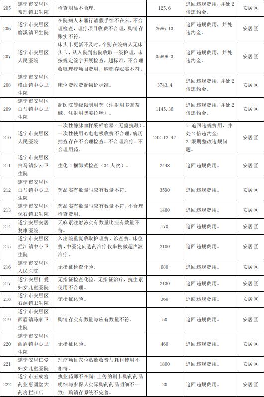
近年来,按照国家医保局、省医保局部署,遂宁市各级医保部门对多家违规违约的医保定点医药机构进行了严肃处理。按照《医疗保障基金使用监督管理条例》关于“加大对医疗保障基金使用违法案件的曝光力度,接受社会监督”的规定和国家医保局、省医保局的要求,现将283个医保基金监管案例曝光于后。






















近年来,按照国家医保局、省医保局部署,遂宁市各级医保部门对多家违规违约的医保定点医药机构进行了严肃处理。按照《医疗保障基金使用监督管理条例》关于“加大对医疗保障基金使用违法案件的曝光力度,接受社会监督”的规定和国家医保局、省医保局的要求,现将283个医保基金监管案例曝光于后。





















