异地就医“先备案,再结算”,联网报销很方便。
我省参保人员异地就医前可以通过四川医保APP线上自助办理异地就医备案,实现备案办理“不用等待、即办即享”。也可以就近在省内各地各级医保经办机构线下办理异地就医备案,实现备案办理“不用跑腿、全省通办”。
异地就医备案真的很简单,我们说,您来看👇👇👇
什么是异地就医备案,适用哪些人群?
异地就医备案需要哪些材料?
备案只能在参保地的医保经办窗口办理吗?
可以使用手机线上办理备案吗?
手机上到底怎么办理自助备案呢?
如何查询自己的备案情况?
异地就医直接结算遇到问题怎么办?……
1 什么是异地就医备案,适用哪些人群?
参保人到参保关系所在地区以外的医保定点医疗机构就医,需要按照参保地要求,提交异地就医登记备案表和相关材料办理异地就医备案手续。
异地长期居住或临时外出就医的参保人员办理异地就医备案后可以享受异地就医直接结算。其中:
1.异地长期居住人员。包括异地安置退休人员、异地长期居住人员、常驻异地工作人员等长期在参保地以外工作、居住、生活的人员。
2.临时外出就医人员。包括异地转诊就医人员,因工作、旅游等原因异地急诊抢救人员以及其他临时外出就医人员。
温馨提示:异地急诊抢救人员视同已备案,无需办理备案手续。
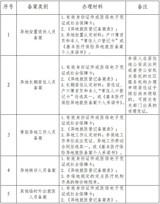
2 异地就医备案需要哪些材料?
基本医疗保险参保人员异地就医备案材料

3 备案只能在参保地的医保经办窗口办理吗?
当然不是!目前,我省异地就医备案已实现全省线下通办,不在参保地或者不方便线上办理异地就医备案的四川参保人员,都可以携带办理备案所需材料就近在省内各地各级医保经办服务窗口办理,不需要再“跑腿”回参保地办理备案啦。
4 可以使用手机线上办理备案吗?
必须可以!为了方便参保人更便捷办理异地就医备案,我们开通了线上异地就医备案服务渠道。参保人可通过国家医保服务平台APP、微信小程序“国家医保服务平台”办理跨省异地就医备案;或使用四川医保APP、微信小程序“四川医保公共服务平台”等网上渠道办理跨省和省内异地就医备案。参保人在具备备案所需材料后,可以选择通过签订个人承诺书方式自助办理异地就医备案,享受即时办理、即时生效的异地就医直接结算服务。
5 手机上到底怎么办理自助备案呢?
动动手指,只需要五步完成“自助备案”。下面以四川医保APP为例:
第一步 下载“四川医保APP”。注册或登录后点击APP首页“异地就医备案”,进入异地就医备案页面。

第二步 选择备案信息。备案人根据自己的实际情况,选择“就医地”、“参保险种”、“备案类型”,点击【开始备案】按钮。

温馨提示:页面中“参保地”显示的是备案人员参保关系所在地区;“就医地”需选择备案人员就医的医疗机构所在城市;“参保险种”需根据备案人员所参加的基本医疗保险险种进行勾选;“备案类型”需根据备案人员异地就医的实际情况分类进行勾选。
第三步 阅读备案告知书。备案人仔细阅读备案告知书,了解相关内容后勾选【本人已仔细阅读备案告知书】,点击【我已阅读,开始备案】按钮。

温馨提示:备案告知书内容详细展示了备案人员参保地相关政策,为了确保备案人员医保待遇的享受,请仔细阅读。
第四步 填写备案材料。填写相关信息后,点击查看个人承诺书并完成个人承诺书电子签名,确认无误后,点击【提交备案】按钮。


温馨提示:页面上“自助开通开始日期”须选择在出院日期之前;“自助开通结束日期”自动根据备案人员备案类型进行匹配,备案人点击系统默认时间即可。为了减少参保人员频繁操作的麻烦,异地长期居住人员办理登记备案后,未申请变更备案信息或参保状态未发生变更的,备案长期有效;临时外出就医人员办理登记备案后,半年有效,备案结束时间默认6个月;“联系人信息”需备案人员如实填写。
第五步 查看备案结果。点击提交备案后,就可以看到此次备案的结果啦。

6 备案记录查询?
如果参保人员需要查询自己更详细的备案记录,可以在四川医保APP或者微信医保小程序首页,点击【异地就医服务】,在“备案信息查询”中,查询到参保人当前有效备案和历史备案记录。


点击备案记录中的“查看详情”按钮,可查看备案详情。


7 异地就医直接结算遇到问题怎么办?
备案办理后,参保人员就可以在就医地医药机构直接结算医药费用啦。如果在医药机构办理异地直接结算时遇到问题,信息系统会提示具体原因及报错系统名称,参保人员可以根据系统提示联系相应的医保部门帮助解决。
若需要查询省外医保经办机构联系方式,可通过“国家医保局”微信公众号--“微服务”--“国家异地就医备案”--“医保经办机构查询”模块,或者“国家医保服务平台”APP--“异地备案”--“医保经办机构查询”模块,获取全国各地医保部门联系方式。

