今天是:2025年12月12日
繁
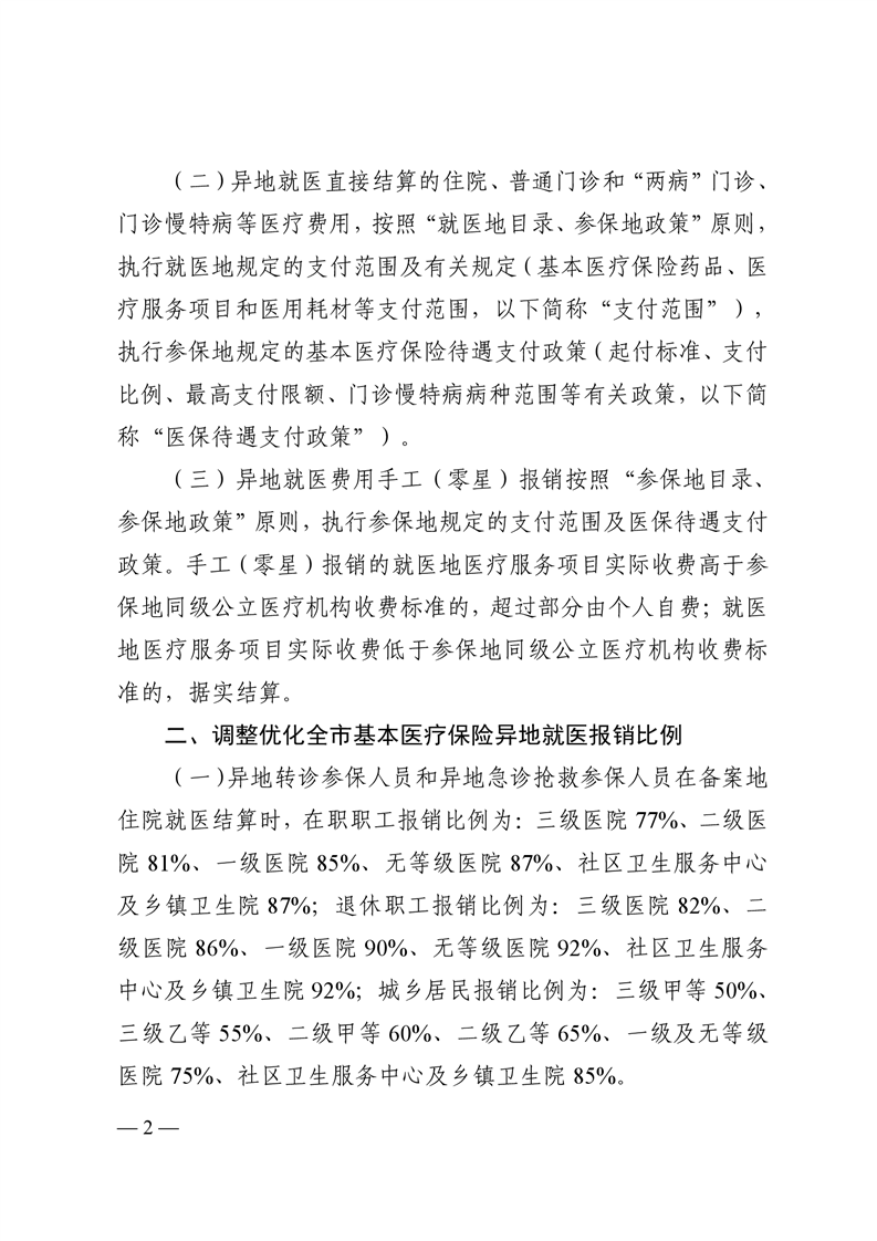
适老模式
无障碍浏览
公众用户空间
搜索
首页
政府信息公开
医保动态
机构设置
政策法规
办事服务
交流互动
专题专栏
关于转发《四川省医疗保障局 四川省财政厅关于进一步做好基本医疗保险异地就医直接结算工作的通知》的通知
来源: 遂宁市医疗保障局
栏目:
发布时间:2022-12-15 21:46
阅读:
字体: [
大
中
小
]
打印
分享: