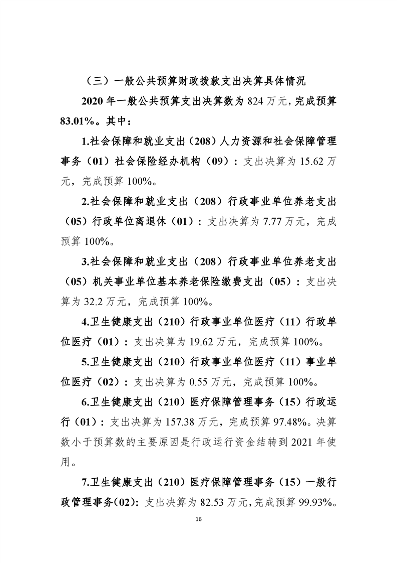
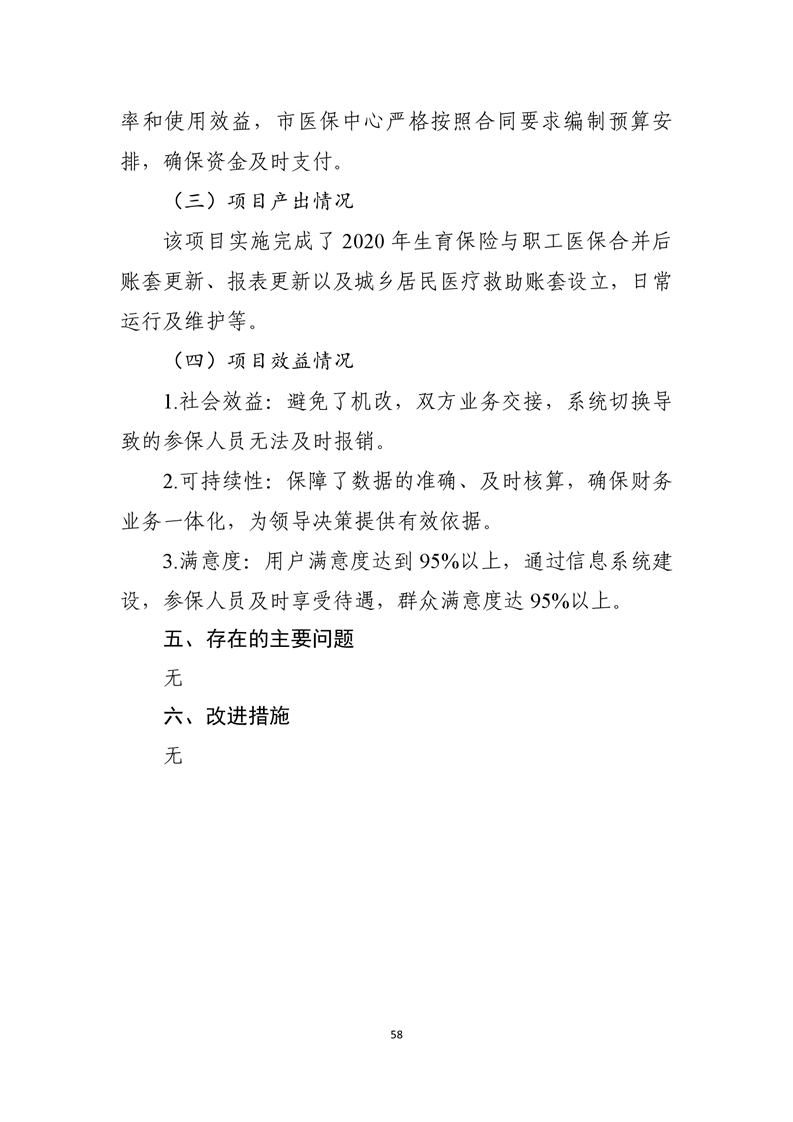
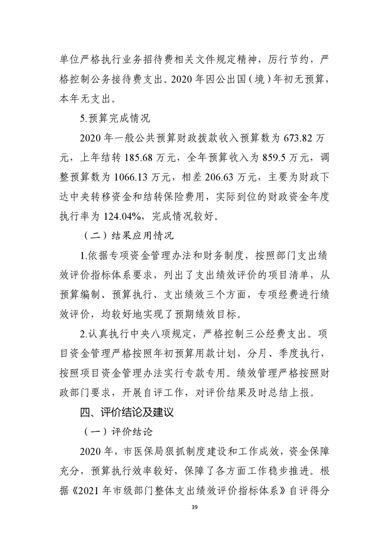
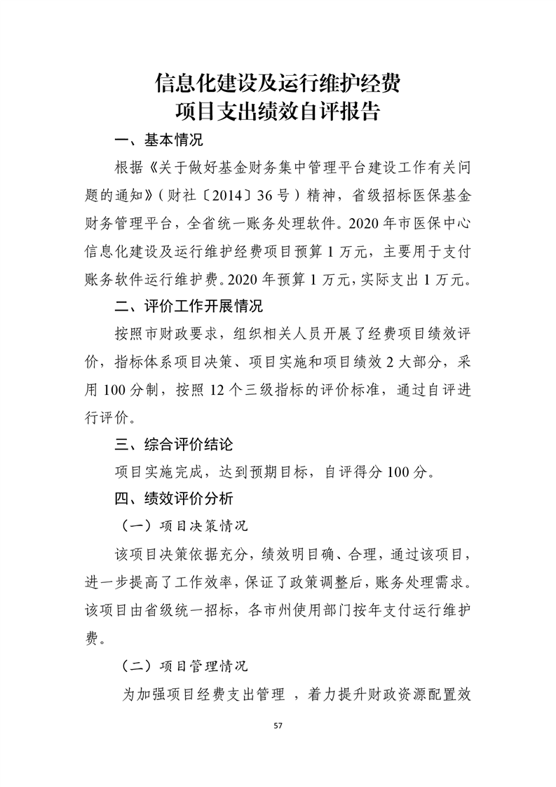
政府信息公开

2020年度遂宁市医疗保障局部门决算(汇总)

来源:遂宁市医疗保障局 发布时间:2021-08-22 19:22 浏览次数: 字体: [ ] 打印


























































扫一扫在手机打开当前页