政府信息公开

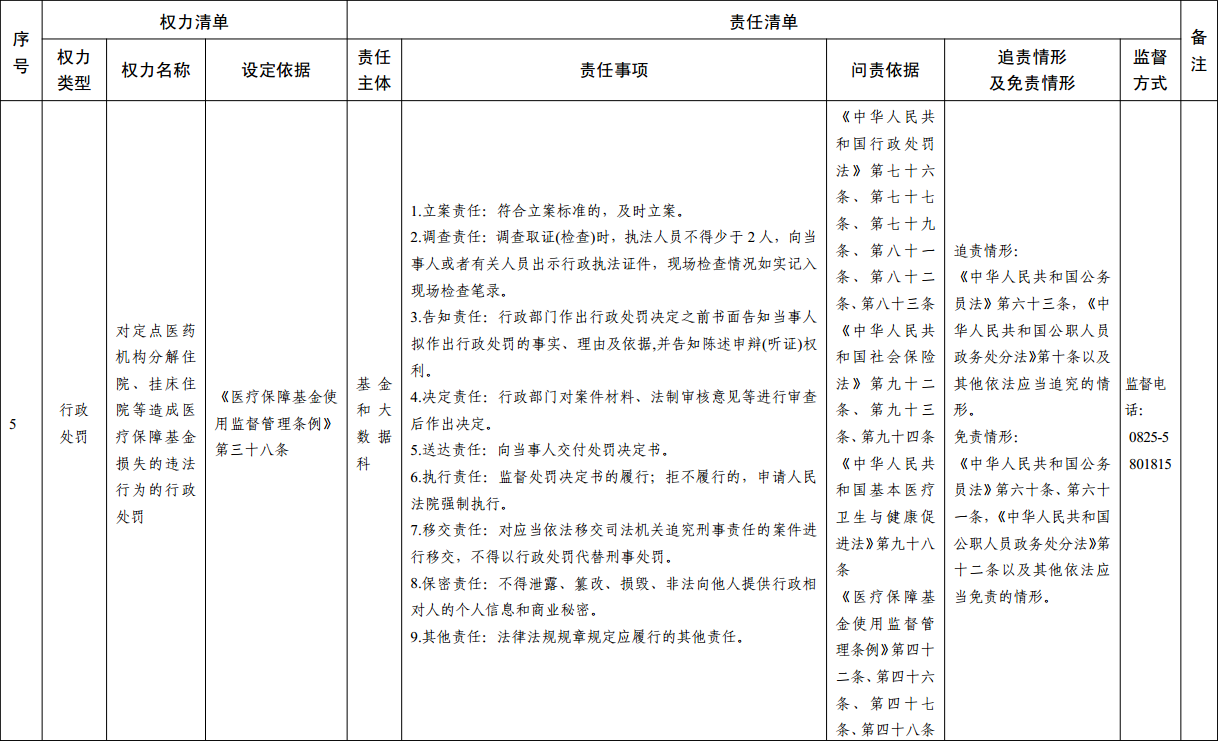
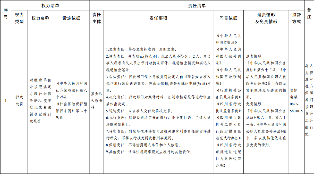
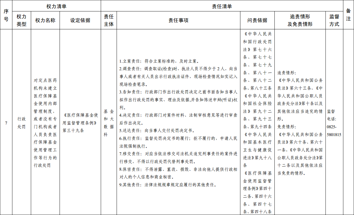
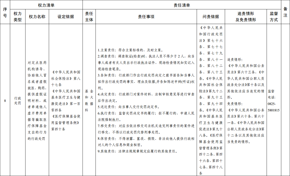
遂宁市医疗保障局权责清单(2022年本)

来源:遂宁市人民政府办公室 发布时间:2023-01-10 11:10 浏览次数: 字体: [ ] 打印

扫一扫在手机打开当前页