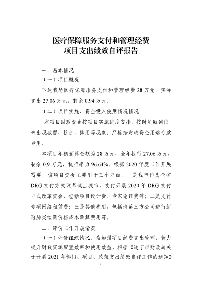
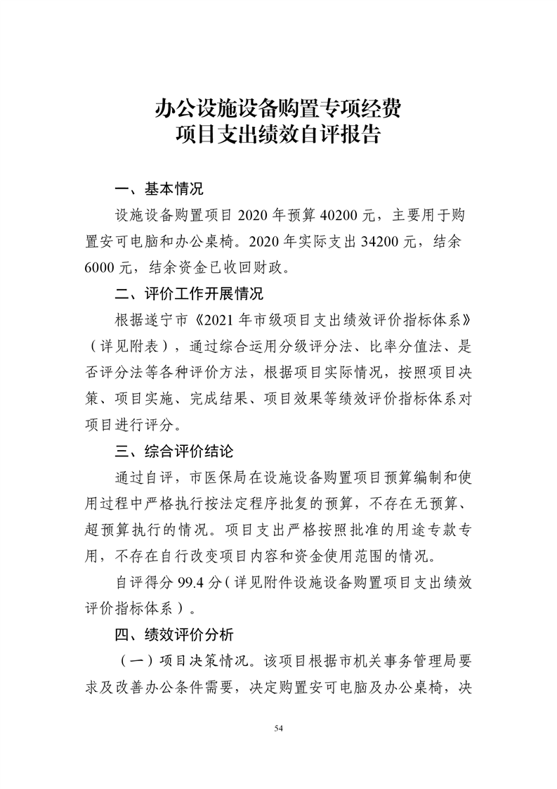
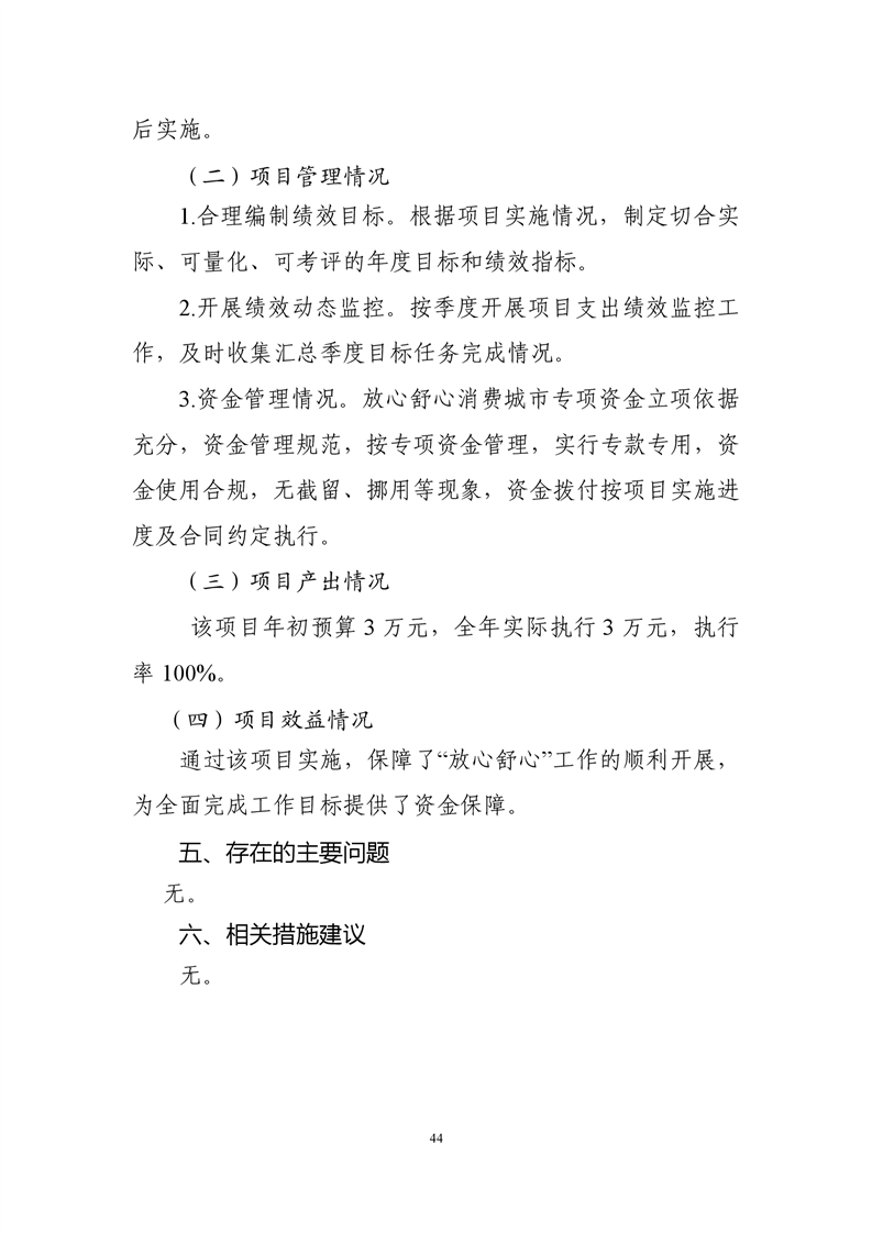
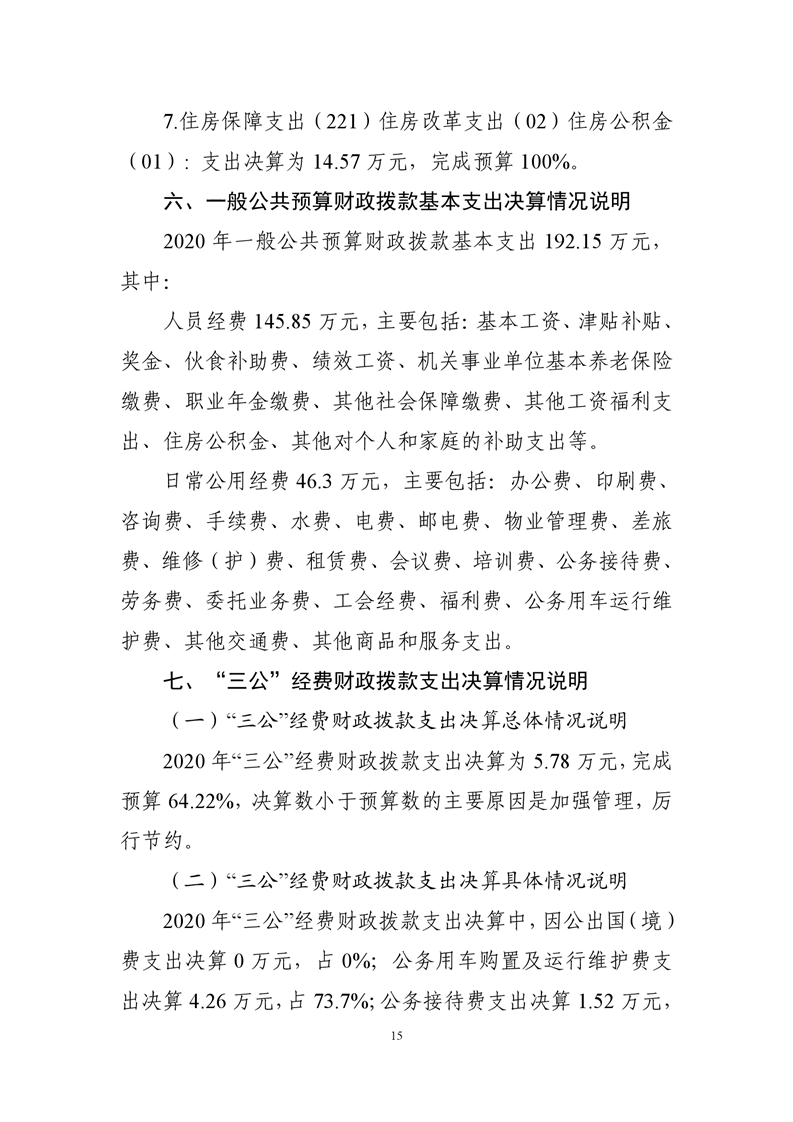
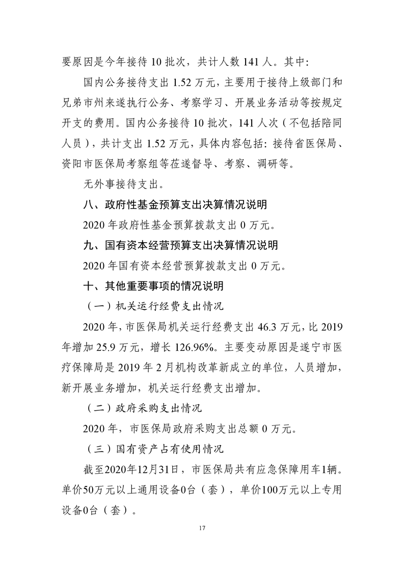
政府信息公开

2020年度遂宁市医疗保障局部门决算(市本级机关)

来源:遂宁市医疗保障局 发布时间:2021-08-22 20:59 浏览次数: 字体: [ ] 打印























































扫一扫在手机打开当前页