政府信息公开

截至10月,全市有医保定点医药机构1342家

来源:遂宁市医疗保障事务中心 发布时间:2022-11-04 16:24 浏览次数: 字体: [ ] 打印

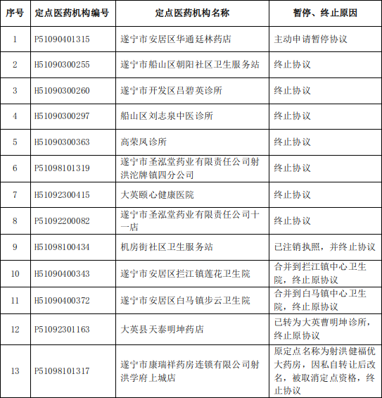
根据相关政策法规,市医保局组织全市医保部门对医保定点医药机构(医疗机构、零售药店)实行宽进严管、动态调整202210暂停医保服务协议零售药店1家,终止医保服务协议定点医药机构12家(定点医疗机构8家、定点零售药店4家)截至20221031日,全市共有1342正常营业的医保定点医药机构(其中医疗机构409家、零售药店933家)为“遂宁市医疗保障定点医药机构”

 

  

遂宁市医疗保障2022年10月暂停、终止医保服务协议定点医药机构名单



扫一扫在手机打开当前页